当前位置:
首页
>信息公开
>设备物资采购
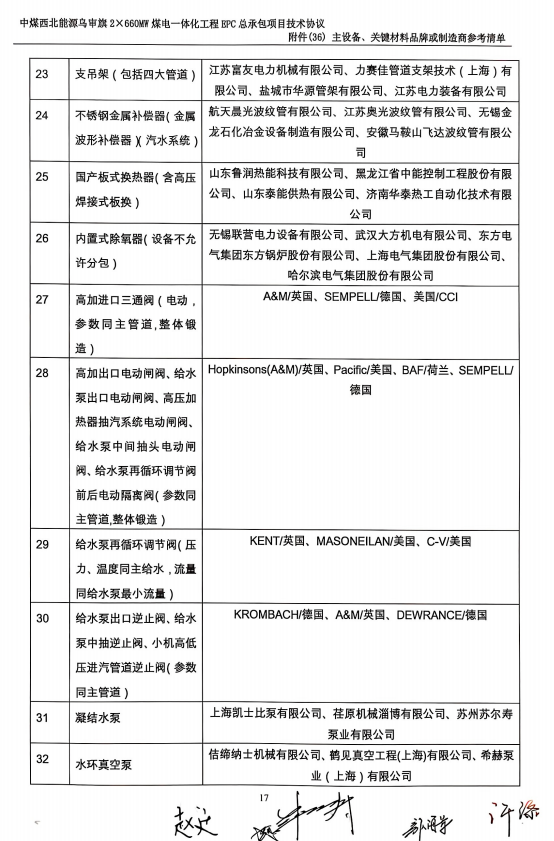
中煤西北能源乌审旗2*660万没点一体化工程设备短名单
——
发布日期:2025-05-31 信息来源:无 作者:无 字号:[
大
中
小
]
【打印】
【关闭】